Arduino Nano Diagram : Tutorial 3 3v Hacking For Arduino Nano Arduino Arduino Usb Tutorial : It has more or less the same functionality of the arduino duemilanove, but in a different package.

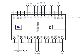
Arduino Nano Diagram : Tutorial 3 3v Hacking For Arduino Nano Arduino Arduino Usb Tutorial : It has more or less the same functionality of the arduino duemilanove, but in a different package.. Arduino nano is a surface mount breadboard embedded version with integrated usb. These are my notes about the nano atmega238p/ch340g that is popular on ebay. These special functions and their respective pins are illustrated in the arduino nano pin diagram shown above. Arduino nano has a total of 36 pins. How to use arduino nano.

The arduino nano 33 iot only supports 3.3 v for the gpio pins, so it is not 5 v tolerant like most of the other arduino boards. The nano has one 3.3v and two 5v power pins of which one is the vin pin. I will update this diagram accordingly. In this post (arduino nano for beginners)i will discuss the overview of the arduino nano board, pinout of the arduino nano, specifications of the arduino nano, microcontroller ic on which arduino nano is based and finally the comparison of the arduino uno and mega board with the arduino nano board.so sit back, keep reading and enjoy learning. Arduino nano pinout description the arduino nano pins, similar to the uno, is divided into digital pins, analog pins and power pins.

Arduino Nano Pinout Board Layout Specifications Pin Description
Arduino Nano Pinout Board Layout Specifications Pin Description from www.electronicshub.org
The 3.3v pin of the lora module is not powered by the arduino nano but with an external 3.3v regulator. It has more or less the same functionality of the arduino duemilanove, but in a different package. What things you will need: This component does not have any properties. In this instructable, i will show you how to make your very own arduino nano. Arduino nano pinout description the arduino nano pins, similar to the uno, is divided into digital pins, analog pins and power pins. Arduino nano atmega238p/ch340g v3.0 pcb layout: Arduino nano 33 iot pinout.

A couple of important things to remember are:

We will see all the pins section wise as well as a detailed format at last. Arduino nano comes in small size and has the same function as arduino duemilanove. We can infer from the image that arduino nano got 36 pins in total. The nano every is arduino's smallest board with dimensions of only 45x18mm and a weight under 5gr. Arduino nano every pinout diagram. All three power pins provide a maximum currency of 50 ma. All you need the arduino ide an usb cable and your nano board itself. The newly introduced arduino nano every, arduino nano 33 iot, arduino nano 33 ble, and arduino nano 33 ble sense are currently not available to purchase. Out of these 8 are analog input pins and 14 digital input/output pins (of which 6 can be used as pwm outputs). Introduction to arduino nano for beginners: The guide also discusses different communication protocols used by the arduino and a detailed diagram of the arduino uno board. The pinout of the nano 33 iot is almost exactly the same as the original nano board (see diagram below). We can infer from the image that arduino nano got 36 pins in total.

By wallpaper march 15, 2021 the atmega168 and atmega328 provide uart ttl (5v) serial communication, which is available on digital pins 0 (rx) and 1 (tx). Nano uses a small jack for the dc power supply. Circuit diagram maker arduino bring your 3d designs to life with circuit assemblies using tinkercad. We can infer from the image that arduino nano got 36 pins in total. A couple of important things to remember are:

Arduino Nano 33 Iot Debugging Arduino Project Hub
Arduino Nano 33 Iot Debugging Arduino Project Hub from hacksterio.s3.amazonaws.com
Nano contains atmega328p microcontroller as the main chip. Maximum current per +3.3v pin is 50ma maximum current per i/o pin is 20ma d13 v aref v reset n vin pb5 adc0 pc0 adc1 pc1 adc2 pc2 adc3 pc3 adc4 pc4 adc5 pc5 adc6 adc6 adc7 adc7 pc6 ~d11 ~d10 d9 d6 d5 d4 d3 n reset d0/rx d1/tx pb4 i pb3 i pb2 pb1 pb0 pd7 pd6 pd5 pd4 pd3 pd2 pc6. The 3.3v pin of the lora module is not powered by the arduino nano but with an external 3.3v regulator. The guide also discusses different communication protocols used by the arduino and a detailed diagram of the arduino uno board. These special functions and their respective pins are illustrated in the arduino nano pin diagram shown above. We will see all the pins section wise as well as a detailed format at last. Arduino nano is the smallest, typical microcontroller board based on atmega328p microcontroller made by atmel. These arduino nano projects are shared with detailed description, circuit diagrams and codes.

Arduino nano is a surface mount breadboard embedded version with integrated usb.

The 3.3v pin of the lora module is not powered by the arduino nano but with an external 3.3v regulator. Out of these 8 are analog input pins and 14 digital input/output pins (of which 6 can be used as pwm outputs). In this instructable, i will show you how to make your very own arduino nano. Below is the list of some interesting projects using arduino nano. For the usb interface and power, it uses a mini usb type b cable. How to use arduino nano. This component does not have any properties. In this post (arduino nano for beginners)i will discuss the overview of the arduino nano board, pinout of the arduino nano, specifications of the arduino nano, microcontroller ic on which arduino nano is based and finally the comparison of the arduino uno and mega board with the arduino nano board.so sit back, keep reading and enjoy learning. Nano contains atmega328p microcontroller as the main chip. Nano uses a small jack for the dc power supply. Arduino nano is a surface mount breadboard embedded version with integrated usb. We can infer from the image that arduino nano got 36 pins in total. The guide also discusses different communication protocols used by the arduino and a detailed diagram of the arduino uno board.

Below is the list of some interesting projects using arduino nano. Arduino nano has a total of 36 pins. Arduino nano board dimension is 18 x 45 mm. Arduino nano is the smallest, typical microcontroller board based on atmega328p microcontroller made by atmel. The pinout of the nano 33 iot is almost exactly the same as the original nano board (see diagram below).

Arduino Nano Arduino Official Store
Arduino Nano Arduino Official Store from content.arduino.cc
Introduction to arduino nano for beginners: The pinout of the nano 33 iot is almost exactly the same as the original nano board (see diagram below). Arduino nano 33 iot pinout. In this post i want to talk about the arduino nano: You can close the circuit with two ground pins. These are my notes about the nano atmega238p/ch340g that is popular on ebay. The newly introduced arduino nano every, arduino nano 33 iot, arduino nano 33 ble, and arduino nano 33 ble sense are currently not available to purchase. The 3.3v pin of the lora module is not powered by the arduino nano but with an external 3.3v regulator.

Posted on may 21, 2019.

In this instructable, i will show you how to make your very own arduino nano. The newly introduced arduino nano every, arduino nano 33 iot, arduino nano 33 ble, and arduino nano 33 ble sense are currently not available to purchase. This component does not have any configurations. Introduction to arduino nano for beginners: The nano every is arduino's smallest board with dimensions of only 45x18mm and a weight under 5gr. Nano contains atmega328p microcontroller as the main chip. System february 11, 2013, 11:01am #3. Arduino nano pins tutorial with diagram and details arduino nano pins details with schematic. Arduino nano has a total of 36 pins. The arduino nano 33 iot only supports 3.3 v for the gpio pins, so it is not 5 v tolerant like most of the other arduino boards. Arduino nano 33 iot pinout. Arduino nano atmega238p/ch340g v3.0 pcb layout: This component does not have any properties.

The circuit diagram to connect the arduino nano with lora is shown below the connections almost remain the same except for one subtle change arduino nano. Power supply, analog and digital pins and icsp.

Comments